Das Projekt Elektronenspinresonanz, kurz ESR habe ich hier vorgestellt: https://stoppi-homemade-physics.de/elektronenspinresonanz-esr/
In diesem Beitrag soll es um die Nuclear Magnetic Resonance (NMR), zu deutsch Kernspinresonanz gehen. Das Prinzip ist ähnlich. Wärend es bei der ESR um die Anregung des magnetischen Moments der Elektronen in einem äußeren Magnetfeld geht, betrifft die NMR die magnetischen Momente des Kerns/der Nukleonen.
Zwischen dem Drehimpuls L und dem magnetischen Moment μ besteht folgender Zusammenhang:



Durch die 1836-mal größere Protonenmasse erkennt man, dass das Kernmagneton viel kleiner als das Bohrsche Magneton des Elektrons ist. Daher sind die energetischen Aufspaltungen aufgrund der unterschiedlichen Lage des magnetischen Moments in einem äußeren Magnetfeld auch unterschiedlich groß. Das magnetische Kernmoment führt demnach zu viel geringeren energetischen Aufspaltungen als es bei den Elektronen der Fall ist (vgl. Feinstruktur vs. Hyperfeinstruktur)!
Was möchte das Magnetfeld mit dem magnetischen Moment machen ? Das Magnetfeld möchte das magnetische Moment zum Magnetfeld B ausrichten, also für einen Winkel α = 0° sorgen. Dann wäre das wirkende Drehmoment 0. Die Formel für T muss daher lauten:

Durch das Drehmoment T kommt es aber nicht zu einer Ausrichtung des magnetischen Moments µ parallel zum Magnetfeld, sondern zu einer Ausgleichsbewegung des Drehimpulses L (bzw. des magnetischen Moments), einer sogenannten Präzessionsbewegung. Es gilt ja der Zusammenhang: T = dL/dt.


Mit welcher Frequenz erfolgt diese Präzessionsbewegung?

Die Präzessionsfrequenz ist also direkt proportional zur Stärke des Magnetfelds/Flussdichte B. Dies kann man sich auch anhand folgenden Modells erklären: In der Nähe eines Magneten, sprich im stärkeren Magnetfeld, wird eine Kompassnadel schnellere Schwingungen ausführen als weiter vom Magneten entfernt, wo das Magnetfeld schwächer ist.

Im Erdmagnetfeld mit seiner Flussdichte von rund 45 µT beträgt also die Frequenz dieser Präzessionsbewegung rund

Bei der NMR im Erdmagnetfeld haben wir es also mit Frequenzen um die 2 kHz zu tun. Wie sieht nun der möglichst einfache Aufbau zur NMR im Erdmagnetfeld aus?

Bildquelle: https://www.teachspin.com/earths-field-nmr
Man benötigt also eine einzige Spule, welche zunächst die magnetischen Momente senkrecht zum Erdmagnetfeld polarisiert. Hierzu befindet sich eine Flüssigkeit mit vielen Protonen, also zum Beispiel Wasser, innerhalb dieser Spule. Dann unterbricht man abrupt den Stromfluss durch die Spule. Die noch polarisierten magnetischen Momente μ der Protonen präzessieren zunächst noch synchron sodann um das Erdmagnetfeld. Durch ihre Lamorpräzession ändert sich periodisch mit ca. 2 kHz der magnetische Fluss innerhalb der Spule. Aufgrunddessen wird eine Wechselspannung mit eben dieser Frequenz induziert. Diese wird mittels Verstärker verstärkt und am Oszilloskop dargestellt.

Die synchronisierte Ausrichtung der magnetischen Momente geht innerhalb kurzer Zeit wieder verloren (Stichwort Relaxation), sodass die in der Spule induzierte Spannung immer geringer wird. Das 2 kHz-Signal nimmt also ab und ist demnach gedämpft.


Experimente
Schaltplan nach Youtube-Vorlage

Quelle: Youtube – Analogplanet96
Das Projekt ist sehr stark angelehnt an diesem Youtube-Video: https://www.youtube.com/watch?v=zSnJietN4OM. Solch ein von mir angestrebtes einfaches NMR im Erdmagnetfeld entspricht vom Aufbau her einem Protonen-Magnetometer (z.B. https://www.rapp-instruments.de/Magnetics/ppm/ppm.htm). Bei einem solchen wird dann nur noch die Lamorfrequenz ermittelt, um daraus die Flussdichte des Erdmagnetfeld zu berechnen. Auf diesen Schritt verzichte ich bei meinem Aufbau. Mir würde es schon reichen, das NMR-Signal mit dem Oszilloskop festzuhalten. Als Verstärker verwende ich einen zweistufigen, nicht invertierenden Verstärker mit dem LT1115:



So, mittlerweile habe ich die Spule mit 0.6 mm Kupferlackdraht gewickelt. Der Widerstand der Spule beträgt 6.4 Ω und ihre Induktivität 11.28 mH. Bei einer Spannung von 9V und einer Stromstärke von 1.38 A beträgt die Flussdichte B = 19.7 mT. Pro Volt Spulenspannung beträgt also die Flussdichte 2.2 mT. Betreibe ich die Spule etwa mit einer 12 V Batterie, so erziele ich 26.4 mT…






Hier der Aufbau zur Messung der Flussdichte in Abhängigkeit von der Spulenspannung mit meinem Hallsensor & Arduino:




Wenn ich die Spule mit 16V betreibe, erziele ich ein Magnetfeld mit der Flussdichte B = ca. 35 mT…
Als Behältnis für das demineralisierte Wasser kommt eine 20 ml Glasflasche zum Einsatz. Diese hatte ich zum Glück bereits zuhause. Den passenden Deckel besorgte ich in einer Apotheke.


Das NMR-Signal werde ich mit einem kleinen, portablen Oszilloskop (Modell DSO 150) versuchen aufzunehmen:

Ein paar Kleinigkeiten (Kabel, BNC-Buchsen, Gehäuse) habe ich inzwischen in Graz besorgt:



Die lokale Stärke des Erdmagnetfelds kann mit fast jedem Smartphone und einer passenden App ermittelt werden. In meinem Fall beträgt die Flussdichte des Erdmagnetfelds rund 46.2 µT. Demnach ist eine Lamorfrequenz von 1964 Hz zu erwarten.

Anhand dieser Informationen habe ich die Verstärkerschaltung vervollständigt:


Der Kondensator für den Hochpassfilter:


Um den gesamten, bisherigen Aufbau einmal zu testen, unternahm ich eine erste Messung allerdings im Wohnzimmer.


Zu meiner Überraschung erhielt ich eine wunderschöne gedämpfte Schwingung mit einer Frequenz im Bereich von 2 kHz. Da dies aber zu schön um wahr zu sein schien, wiederholte ich den Versuch ohne Wasser in der Spule. Leider erhielt ich nach wie vor eine schöne gedämpfte Schwingung. 🙁 Sie war also nicht das erhoffte NMR-Signal, sondern einfach der Schwingkreisoutput. Die Spule wird ja mit dem dazu parallelen Kondensator (in meinem Fall 582 nF) auf die Lamorfrequenz abgestimmt. Von daher ist es natürlich nicht verwunderlich, dass ein starkes Signal im anvisierten Frequenzbereich zu messen ist. Die Amplitude der gedämpften Schwingung liegt bei rund 600 mV. Das eigentliche NMR-Signal ist ungleich schwächer. Gehe ich von einer Ausgangsamplitude von nur 0.5 µV aus, so dürfte ich nach zweimaliger Verstärkung mit gain = 10000 nur Amplituden im Bereich von 5 mV erwarten. Dieses NMR-Signal tritt also erst nach dem vollständigen Abklingen der Schwingkreissignale zum Vorschein.
Um einen Fehler meines Verstärkers auszuschließen, habe ich diesen noch mit meinem einfachen Funktionsgenerator überprüft. Die Eingangsamplitude des Sinussignals beträgt durch den 1 : 1000 Spannungsteile nur 150 µV.


Nach der ersten Verstärkerstufe betrug die Signalamplitude wie zu erwarten war 15 mV (gain = 100). Nach der zweiten Stufe hing die Verstärkung wie durch den Bandpassfilter gewünscht von der Frequenz ab. Bei rund 500 Hz betrug die Verstärkung ca. 2500, im Bereich der zu erwartenden Lamorfrequenz stiegt diese auf über 4000, um bei noch höherer Frequenz wieder abzunehmen. Von daher arbeitet mein Verstärker wie gewünscht 😉



Ich habe die Schaltung ein wenig überarbeitet (anderer Bandpassfilter, ICL7660 ist rausgeflogen, stattdessen verwende ich eine zweite 9V-Batterie, LM386 zum Ansteuern des Piezosummers). Der Bandpass scheint zu funktionieren, nur wenn ich den Schwingkreiskondensator entferne, erhalte ich noch immer Schwingungen mit rund 2 kHz. Durch einen hilfreichen Tipp habe ich den Filter als Übeltäter entlarvt. Verändere ich nämlich dessen Zentralfrequenz von zum Beispiel 2 kHz nach 4 kHz, so besitzen die Schwingungen dann auch die erhöhte Frequenz von 4 kHz.





Leider erhalte ich nach wie vor eine starke Schwingung unmittelbar nach dem Umschalten. Aber selbst, wenn diese Schwingung dann abgeklungen ist, bleibt nach wie vor ein Rauschen mit ca. 100 mV Amplitude. Dieses verursacht dann im LM386 einen quasi Dauerton mit ebenfalls rund 2 kHz (siehe Frequenzspektrum des Rauschens). So dann das NMR-Signal hören zu wollen, ist ein Ding der Unmöglichkeit.



Ich habe mir auf aliexpress einmal weitere passive 2 kHz-Piezosummer und 5W Zenerdioden bestellt:


Ich habe die Schaltung ein weiteres mal überarbeitet. Hier nun die finale Version mit dem IRLR120N als 100V-Zenerdiode:






Wenn es Neuigkeiten gibt, geht es hier weiter…
Schaltplan nach Thomas Rapp
Parallel zu meinen obigen Versuchen habe ich die Schaltung von Thomas Rapp nachgebaut. Diese arbeitet mit zwei separaten Spulen (Polarisationsspule und Sensorspule), einem Instrumentenverstärker und dem Arduino für das richtige Timing des Messablaufs.
Link: https://www.rapp-instruments.de/Magnetics/ppm/ppm.htm



Ich verwende anstelle des AD524 einen INA128. Einige andere Kleinigkeiten sind auch noch verändert gegenüber seinem Schaltplan. ACHTUNG: Der pnp-Transistor BC557 ist verkehrt eingezeichnet im Schaltplan von T. Rapp!
Heute konnte ich einige Elektronikteile in der Stadt besorgen. Ich bin sehr froh darüber, dass es mit Neuhold Elektronik (https://www.neuhold-elektronik.at/catshop/) in Graz noch ein richtig gutes Elektronikgeschäft gibt. Alle anderen Läden (u.a. auch Conrad) haben ja mittlerweile zugesperrt.

Hier das besorgte 2-polige 12V-Relais:


Da ich für den Aufbau nach Thomas Rapp auch neue Spulen benötige, habe ich mir über willhaben 0.3 mm (1.2 kg) und 0.6 mm (2.5 kg) Kupferlackdraht besorgt. Der Kilopreis lag bei rund 16 Euro ohne Versand.

Das Arduino-Programm zum zeitlichen Steuern des Ablaufs ist sehr einfach und besteht nur aus dem Ansteuern digitaler Pins und Zeitverzögerungen mittels delay-Funktion. Gestartet wird eine Messung per Tastendruck.
|
1 2 3 4 5 6 7 8 9 10 11 12 13 14 15 16 17 18 19 20 21 22 23 24 25 26 27 28 29 30 31 32 33 34 35 36 37 38 39 40 41 42 43 44 45 46 47 48 49 |
int pin_Relais = 2; int pin_Button = 3; int pin_Polarisation = 4; int Verzoegerung; // Mit Potentiometer einstellbare Verzögerung nach dem Abschalten der Polarisationsspule und dem Zuschalten der Sensorspule an den Verstärker void setup() { // put your setup code here, to run once: Serial.begin(9600); pinMode(pin_Relais, OUTPUT); pinMode(pin_Button, INPUT); pinMode(pin_Polarisation, OUTPUT); digitalWrite(pin_Relais, HIGH); // Relais eingeschaltet und Verstärkereingang auf GND gezogen, Relais turned on and amplifier connected to ground digitalWrite(pin_Polarisation, HIGH); // Polarisationsspule ausgeschaltet, Polarizing coil turned off } void loop() { // put your main code here, to run repeatedly: while(digitalRead(pin_Button)) // Waiting for button pressed to start { Verzoegerung = map(analogRead(A0), 0, 1023, 0, 30); // Read the potentiometer to calculate the delay between 0 and 30 ms //Serial.println(Verzoegerung); delay(20); } delay(1000); digitalWrite(pin_Polarisation, LOW); delay(3000); // Polarisationsspule ein für 3 Sekunden digitalWrite(pin_Polarisation, HIGH); delay(Verzoegerung); // Entladung der Sensorspule für die mit dem Potentiometer eingestellte Zeit zwischen 0 und 30 ms digitalWrite(pin_Relais, LOW); delay(5000); // Relais ausgeschaltet und Verstärkerschaltung mit Sensorspule verbunden, Messvorgang für 5 Sekunden digitalWrite(pin_Relais, HIGH); } |
Hier die Schaltung während der Programmausführung:
• Einschalten der Polarisationsspule für 3 Sekunden

• Danach kurze Wartezeit zwischen 0 und 30 ms, wobei diese über ein Potentiometer einstellbar ist. So bin ich nicht auf einen Laptop zur Umprogrammierung angewiesen.
• Erst dann wird die Sensorspule mit dem Verstärker über ein Relais verbunden.
• Die Sensorspule wird dann für rund 5 Sekunden ausgelesen.

Die zweite Platine mit dem Relais und dem Verstärker ist soweit fertig:

Mit meinem einfachen Milliohmmeter (https://stoppi-homemade-physics.de/milliohmmeter/) bestehend aus einem LM317 habe ich den Widerstand des 0.6 mm Kupferlackdrahts bestimmt. Ich komme auf einen Widerstand von 59 mΩ pro Meter. Wickle ich die Polarisationsspule etwa auf ein Rohr mit 8 cm Durchmesser, so erhalte ich bei 500 Windungen einen zu erwartenden Widerstand von 7.41 Ω. Betreibe ich die Spule wieder an 4 Stück 18650 Liion-Akkus in Serie, so beträgt die Stromstärke I = 16 V/7.41 Ω = 2.16 A. Das würde eigentlich recht gut passen.

Bei RS-components habe ich mir zwei INA217 Instrumentenverstärker um rund 8 Euro/Stück besorgt (https://at.rs-online.com/web/p/instrumentenverstarker/6604251). Diese weisen ein deutlich geringeres Rauschen (nur 1.4 nV/sqrt(Hz)) gegenüber den bisher verwendeten INA128 (8 nV/sqrt(Hz)) auf. Mal schauen, ob ich diese Verbesserung auch im Signal erkennen kann.
Mittlerweile ist der INA217 angekommen und ich habe zur „Arduino-Schaltung“ noch ein Potentiometer hinzugefügt. Damit kann ich das verzögerte Zuschalten der Sensorspulen an den Verstärker im Bereich [0 ms, 30 ms] variieren. Die +12V beziehe ich nun auch über die 16V mittels 7812 Spannungsregler. So brauche ich insgesamt nur 3 Spannungen: +/–9V für den Verstärker und +16V für die Spulenansteuerung + Arduino.





Der INA217 rauscht bei von der Spule getrennter Verstärkerstufe wirklich deutlich weniger (ca. 2 mV):

Nachdem ich passende Rohre (75 mm HT-Rohr) besorgt habe, konnte ich mit meinem jüngsten Sohn die beiden Sensorspulen wickeln. Es wurden schlussendlich 2 x 600 Windungen mit 0.3 mm Kupferlackdraht. Dies ergibt einen ohmschen Widerstand von je 37 Ω und eine Induktivität zwischen 32.1 und 35.1 mH. In Kombination beider Spulen konnte ich eine Induktivität von 52.1 mH messen. Daher muss der Schwingkreiskondensator für f = 1964 Hz eine Kapazität von C = 126 nF besitzen.




Bezüglich der Wasserbehälter bin ich in der Apotheke fündig geworden. Salbendosen mit 250 ml Fassungsvermögen passen sehr gut ins 75 mm-HT-Rohr.

Für die Polarisationsspule verwende ich ein 110 mm HT-Rohr. Sie besteht dann aus 300 Windungen mit 0.6 mm Kupferlackdraht. Dies sollte einen Widerstand von 6.9 Ω ergeben. Bei einer Spannung von 16 V fließen dann 2.32 A, was ebenfalls gut passen würde.

Die Frequenz des Schwingkreises gebildet aus Sensorspule und parallelen Kondensator muss ja auf die Lamorfrequenz abgestimmt sein. Daher habe ich den Schwingkreis mit einem Funktionsgenerator angeregt und die gedämpfte Schwingung vermessen. Ich komme mit einer Kapazität von 126 nF auf eine Frequenz von 1965 Hz, was perfekt passen würde.


Wenn es Neuigkeiten gibt, geht es hier weiter…
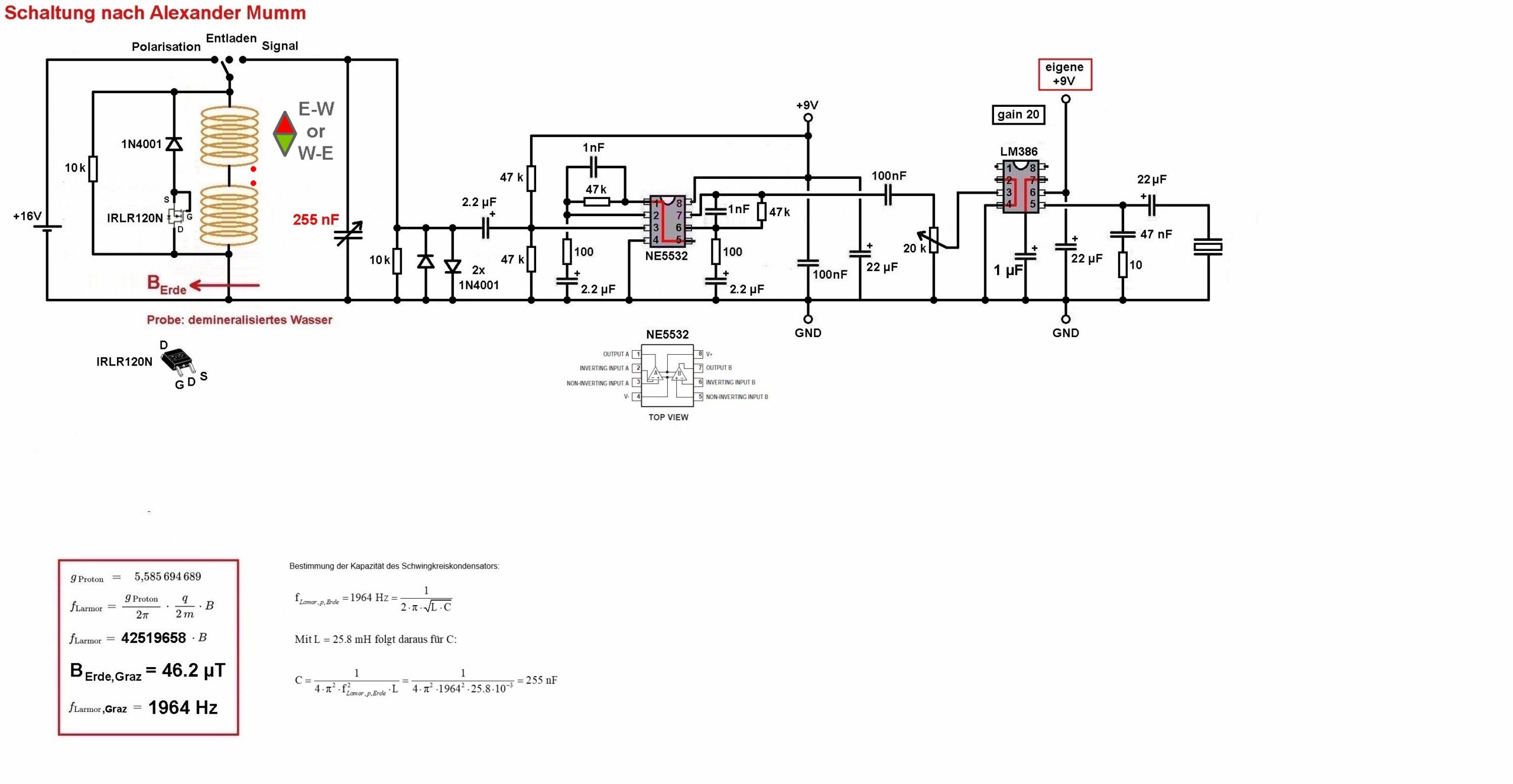
Schaltplan nach Alexander Mumm
Im Zuge meiner Recherche nach Protonenmagnetometer bin ich auf die Homepage von Alexander Mumm gestoßen: https://www.alexmumm.de/pgProtonSound_de.htm
Ich habe ihn kontaktiert und er hat mir extrem weitergeholfen, vielen Dank dafür. Unter anderem habe ich von ihm einen sehr einfachen NMR-Aufbau bestehend aus ein wenig Elektronik und zwei Spulen, welche zugleich als Polarisationsspulen und Sensorspulen fungieren.
Hier sein beeindruckendes Youtube-Video: https://www.youtube.com/watch?v=d62A4Xscb5s

Quelle: Youtube, gumpomat
Der überschaubare Schaltplan:

Achtung: Die beiden Spulen müssen bei gleichen Wickelsinn antiseriell miteinander verschaltet werden und in West-Ost- oder Ost-West-Orientierung postiert werden.

Der gleiche Wickelsinn erzeugt durch ein äußeres Störfeld zunächst einmal an beiden Spulen gleiche Spannungen. Durch die antiserielle Verschaltung heben sich dann aber diese gleichen Spannungen auf! Das Störsignal verschwindet also…

Warum löschen sich dann aber nach der Polarisation durch das starke West-Ost-Magnetfeld die induzierten Spannungen aufgrund der um das Erdmagnetfeld präzedierenden Protonen nicht aus? Nun, die beiden Spulen sind ja antiseriell miteinander verschaltet. Wird nun an die Serienschaltung eine Spannung angelegt, so erzeugen die beiden Spulen zwei entgegengesetzte Magnetfelder:

Dadurch präzedieren die Protonen in Spule 1 zum Beispiel um die Westrichtung, in Spule 2 hingegen um die Ostrichtung. Liegt dann an beiden Spulen keine Spannung mehr an, präzedieren die Protonen in beiden Spulen nun ums Erdmagnetfeld mit folgenden entscheidenden Unterschied: Die Protonen in Spule 1 beginnen im Westen zu kreiseln, wohingegen jene in Spule 2 im Osten starten:

Dadurch erzeugen sie in der jeweiligen Spule ein gespiegeltes Signal, Spule 1 zum Beispiel + 0.7 V und Spule 2 dann – 0.7 V. Durch die antiserielle Verschaltung löschen sich aber diese Signale nun nicht aus, sondern sie verstärken sich in der Art + 0.7 – (– 0.7 V) = 1.4 V. Das NMR-Signal wird also verdoppelt und nicht ausgelöscht! Deshalb müssen auch beide Spulen mit Wasser aufgefüllt werden! Bei nur einer mit Wasser gefüllten Spule würde man das halbe NMR-Signal verschenken…
Die Teile für diese Schaltung habe ich mir bereits bei Reichelt bestellt und müssten diese Tage bei mir eintreffen. Inzwischen konnte ich die Schaltung löten. Der Mosfet parallel zu den Spulen fungiert als 100V-Zenerdiode. Der mechanische Schalter besitzt eine mittlere Aus-Stellung. Während der kurzen Zeit, in der sich der Schalter in dieser Stellung befindet, wird die gesamte in den Spulen steckende Energie über den Mosfet abgebaut. Erst danach verbindet der Schalter die Spulen mit dem Verstärker. Für ein passendes Timing ist Fingerspitzengefühl beim Betätigen des Schalters gefragt…



So, die Teile von Reichelt sind eingetroffen und ich konnte sie in die Schaltung verbauen. Hier nun der finale Stand der Platine:






Die 75mm-Rohre für die beiden Spulen habe ich auch schon im Baumarkt besorgt. Jetzt muss ich nur noch meinen Sohn oder Tochter überreden, mich beim Wickeln nochmals zu unterstützen 😉

So, hier ging es inzwischen auch ein wenig weiter. Ich konnte gestern dank der tollen Mithilfe meiner Tochter die beiden Spulen für den Detektor nach A. Mumm wickeln. Es wurden insgesamt jeweils 4 Lagen mit 0.6er Kupferlackdraht auf einem 75 mm HT-Rohr auf 8 cm Länge. Die Anzahl der Windungen dürfte daher bei rund 500 liegen. Obwohl wir uns beide eine große Mühe gegeben haben, sind beide Spulen nicht zu 100% ident.







Vorallem durch die mehreren Lagen wird es nahezu unmöglich, eine fehlerfreie Spule zu wickeln. Die gemessenen Induktivitäten unterscheiden sich daher ein wenig voneinander, 11.64 mH zu 12.27 mH. Das gemessene Magnetfeld ist jedoch nahezu ident (siehe Tabelle). Ich komme bei beiden Spulen auf 0.68 mT/V. Da die Polarisationsspulen eine Flussdichte von ca. 10 mT erzeugen sollen und ich beide Spulen in Serie betreibe, komme ich natürlich mit 16 V nicht wirklich auf diesen Wert. Bei 16 V wären es nämlich nur 16/2 · 0.68 = 5.44 mT. Deshalb werde ich 6 Stück Liion-Zellen in Serie schalten. Bei 24 V beträgt dann die Flussdichte jeder einzelnen Spule immerhin 8.16 mT. Ich hoffe das reicht. Alexander Mumm hat bei seinem Aufbau (https://www.youtube.com/watch?v=d62A4Xscb5s) nur eine 12 V Batterie verwendet bei ebenfalls je 500 Windungen pro Spule. Jetzt stehen somit erste Messungen in der Natur an in der Hoffnung, das kurze „Ping“ hören zu können…





Den Wickelsinn der beiden Spulen kann man auch sehr einfach mit dem Magnetometer ermitteln, indem man eine Spannung anlegt und mit dem Hallsensor die Orientierung des Magnetfelds bestimmt. Dafür eignet sich auch eine Magnetfeld-App fürs Smartphone. Danach verschaltet man die beiden Spulen mit entgegengesetzten Wickelsinn in Serie:

Für die Bestimmung des Schwingkreiskondensators muss man ja die Gesamtinduktivität der beiden Spulen kennen. Diese sollten bei der Bestimmung von Lges so angeordnet sein wie später im Experiment, also in meinem Fall mit direkten Kontakt.

Die Messung ergab eine Gesamtinduktivität von 25.8 mH. Unter Verwendung der Thomsonschen Schwingkreisformel ergibt sich daraus die notwendige Kapazität C.

Diese Kapazität habe ich dann durch Parallelschaltung mehrerer Kondensatoren erzielt:


Hier noch die Batteriehalterung für die Serienschaltung von 18650-Liion-Zellen:

Um die Resonanzfrequenz der Spulen experimentell zu überprüfen, bedient man sich ganz einfach der Rückkopplung. Man legt den Lautsprecher in die Nähe des Verstärkereingangs. Dann sollte ein Ton zu hören sein. Dessen Frequenz bestimmt man mit einer Spektrum-Analyzer-App. Ich erhalte 1960 Hz. Dies sollte eigentlich passen.



Jetzt steht eigentlich dem ersten Test in freier Natur nichts mehr im Weg. Wenn es Neuigkeiten gibt, geht es hier weiter…
