Für etliche meiner Experimente benötigt man eine Hochspannungsquelle. Diese lässt sich aber relativ einfach selbst bauen. Herzstück meiner HV-Netzteile sind CCFL-Inverter, Zeilentrafos oder Zündspulen. Hier nun eine Auflistung meiner Netzteile inklusive Schaltpläne.
HV-Netzteile mit CCFL-Inverter
CCFL-Inverter (CCFL steht für cold cathode fluorescent lamp) wandeln wie es ihr Name schon verrät eine niedrige Gleichspannung (z.B. 12 V/DC) in eine hohe Welchselspannung (z.B. 1200 V/AC) um. Sie werden häufig als Hintergrundbeleuchtung für TFT-Flachbildschirme verwendet. Man kann sie günstig auf diversen Verkaufsportalen oder in Elektronikläden erwerben.

Quelle: https://www.neuhold-elektronik.at/
Benötigt man eine relativ niedrige Wechselspannung < 1.5 kV, so versorgt man den CCFL-Inverter lediglich mit einer (variablen) Gleichspannung im Bereich ≤ 12V. Dazu eignet sich etwa der Linearregler LM317 sehr gut. Um die Spannung an dessen Ausgang zu verändern, benötigt man lediglich ein Potentiometer und einen Festwiderstand (im Bereich um die 500 Ohm). Die beiden HV-Kondensatoren und Buchsen am Ausgang des CCFL-Inverters werden einfach entlötet.

Möchte man hingegen eine Gleichspannung haben, so gibt es mehrere Möglichkeiten diese zu erzielen. Die einfachste ist die Verwendung eines Vollwellengleichrichters bestehend aus 4 HV-Dioden in Kombination mit HV-Kondensatoren zur Glättung der Ausgangsspannung. Als Dioden verwende ich häufig die Type UF4007. Diese sind für 1 A und 1000 V konzipiert. Um auf Nummer sicher zu gehen, verlöte ich meistens jeweils 3-4 Dioden in Serie. Damit steigt die Spannungsfestigkeit auf 3-4 kV, was für CCFL-Inverter mehr als ausreichend sein sollte. Ein solches Netzteil kommt etwa bei meinem Millikan-Versuch zur Bestimmung der Elementarladung e zum Einsatz.




Für eine negative Hochspannung muss man lediglich den Ausgang des CCFL-Inverters anders beschalten:



Benötigt man eine sehr stabile postive oder negative Hochspannung wie z.B. zum Betrieb eines Photomultipliers, so empfiehlt es sich ein stabilisiertes Netzteil zu verwenden. Auch dieses lässt sich mit einem CCFL-Inverter umsetzen.





Reicht die Ausgangsspannung von ca. maximal 1.5 kV nicht aus, so muss man den CCFL-Inverter mit einer sog. Kaskade am Ausgang erweitern. Diese besteht aus HV-Kondensatoren und HV-Dioden. Die HV-Kondensatoren (z.B. 10 nF/3 kV) bekommt man sehr günstig auf aliexpress oder ebay. Die HV-Dioden löte ich mir immer aus jeweils 3-4 Dioden in Serie vom Typ UF4007 zusammen. Damit lassen sich je nach Anzahl der Kaskadenstufen ohne Probleme Spannungen bis zu 20 kV erzielen. Man muss aber beachten, dass die Kaskade eine Wechselspannung in eine Gleichspannung umwandelt! Zum Einsatz kommt die Kombination CCFL-Inverter + Kaskade etwa bei meinen Nebelkammern, meiner Funkenkammer, dem Flammenwerfer und dem Funken-getriggerten Starkstromschalter. Um die Dioden der Kaskade vor zu hohen Strömen zu schützen ist es ratsam, am Hochspannungsausgang immer einen strombegrenzenden HV-Widerstand zu verwenden. Dieser kann notfalls auch aus mehreren (!) gewöhnlichen 1/4W-Widerständen in Serie bestehen.









Mikrowellentrafo
Dieses Netzteil besteht lediglich aus einem Mikrowellentrafo, welcher eventuell an einem sog. Variac betrieben wird. Ein Variac liefert bei einer Eingangsspannung von 230 VAC eine variable Ausgangsspannung von 0-250 VAC. Die Ausgangsspannung des Mikrowellentrafos beträgt rund 2100 V. Dies in Kombination mit möglichen Ausgangsströmen um die 1 A macht ihn zu einem sehr gefährlichen bzw. sogar potentiell tötlichen Gerät! Ich habe sehr großen Respekt vor Mikrowellentrafos (sog. MOTs für microwave oven transformer) und verwende sie daher eigentlich nicht bei meinen Aufbauten/Experimenten.




Netzteile mit Zeilentrafo
Zeilentrafos wurden in alten Röhrenfernsehern zur Erzeugung der notwendigen Hochspannung verbaut. Es gibt sie in zwei unterschiedlichen Formen: Erstens jene, welche eine Wechselspannung am Ausgang liefern und zweitens die sog. Diodensplittrafos (kurz DST) mit einer Gleichspannung am Ausgang.
Hier alte Zeilentrafos mit AC-Ausgang:


Und hier „neuere“ Diodensplittrafos mit DC-Ausgang:

Eine sehr beliebte Schaltung in Kombination mit Zeilentrafos ist die sog. ZVS-Schaltung (engl. zero-voltage-switching). Diese ist im Grunde ein Royer-Converter. Er besteht auch au nur wenigen Bauteilen, etwa 2 Leistungsmosfets z.B. vom Typ IRFP250.




Die ZVS-Schaltung, welche auch unter dem Namen Mazzilli bekannt ist, hat aber trotz ihrer Einfachheit so ihre Tücken. So muss die Versorgungsspannung möglichst abrupt anliegen und nicht etwa langsam hochgefahren werden. Denn dann besteht die Gefahr, dass die Schaltung nicht anschwingt und dadurch die Mosfets zerstört werden.
Hier eine Messreihe mit dieser Schaltung für verschiedene Eingangsspannungen:




Eine weitere beliebte Ansteuerung von Zeilentrafos ist die sog. „Zerhackerschaltung“. Dabei wird der Strom durch die Primärspule des Zeilentrafos periodisch mit Frequenzen um die 20-40 kHz ein- und ausgeschaltet. Als Timer kommt in der Regel der Veteran unter den ICs, der NE555 zum Einsatz. Hier ein Aufbau mit einem Diodensplittrafo, da ich zur Speisung meines Marxgenerators eine Gleichspannung benötigt habe:







Für meinen longitudinalen Stickstofflaser benötigte ich ein HV-Netzteil mit einer Ausgangsspannung > 20 kV. Mittels AC-Zeilentrafo und Kaskade aus einem alten Röhrenfernseher lässt sich relativ einfach ein solches Netzteil bauen, welches Spannungen bis 35-40 kV liefert. Hier der Schaltplan:

Für die Speisung der Kaskade benötigt man unbedingt Wechselspannung. Daher eignen sich für dieses Netzteil die etwas moderneren Diodensplittrafos nicht. Es muss ein noch älterer AC-Zeilentrafo sein!








Der negative Hochspannungsausgang muss unbedingt geerdet werden. Hierfür verwende ich ein Kabel mit Krokodilklemme, welche ich an den Schutzleiter der Steckdose klemme. Hier der gesamte Aufbau auf einer Plexiglasplatte:





Hier einige Arcs:



Leider ging mir beim Arcen der Multiplier (TV-Kaskade) kaputt. Um dies zu vermeiden, haben ich nun am Ausgang zwei 1 MOhm-HV-Widerstände in Serie angebracht. Dadurch fallen die Arcs natürlich deutlich schwächer aus, aber meine Gerätschaft überlebt es dafür…




Das Youtube-Video:
Netzteil mit Zündspule
Zündspulen werden in Autos zur Erzeugung der Hochspannung für die Zündkerzen verbaut. Sie sind wie ein gewöhnlicher Transformator verbaut, wobei eine Seite der Sekundärwicklung mit einer Seite der Primärwicklung verbunden ist. Daher besitzen Zündspulen 2 Eingänge und nur einen HV-Ausgang.

Auf http://www.willhaben.at habe ich mir noch eine weitere Zündspule um 10 Euro gekauft:

Hier eine einfache Schaltung zur Ansteuerung der Zündspule:






Die Spannung kann mit einem 1000:1 Spannungsteiler gebildet aus einem 1 GΩ-Widerstand in Serie mit einem 1 MΩ-Widerstand bestimmt werden, wobei der 1 GΩ-Widerstand natürlich die hohen Spannungen aushalten muss. Die Spannungsspitzen erreichen bei 19V Eingangsspannung immerhin eine Höhe von ca. 35 kV:

Das dazugehörige Youtube-Video:
Neontrafo
Neontrafos (engl. NST für neon sign transformer) dien(t)en zur Versorgung von Neonreklame mit Hochspannung. Sie liefern so um die 4-8 kV bei Strömen bis zu 100 mA. Dies macht sie ähnlich wie die Mikrowellentrafos zu sehr gefährlichen Transformatoren!
Zum Einsatz kommen Neontrafos bei Bastlern vorwiegend bei Teslatrafos, konkret bei sog. SGTC (engl. für spark gap tesla coil). Gute NST etwa von der Firma Klinger bekommt man ab und zu auf ebay. Die Preise dafür sind aber in den letzten Jahren nach oben gegangen. Vielleicht gibt es aber in deiner Stadt noch einen Elektrofachmann, welcher mit Neonreklame zu tun hat. Bei einem solchen habe ich zum Beispiel meinen Neontrafo gratis bekommen. Natürlich muss man auch die jeweilige Fachkenntnis ausstrahlen.


Billige China-Module
Auf ebay oder aliexpress bekommt man schon für wenige Euro verschiedenste Hochspannungsquellen. Diese werden oft mit Ausgangsspannungen im Bereich von 1 000 000 V angepriesen. Dies ist natürlich kompletter Blödsinn. Aber die Leistung gerade der vergossenen Kaskadenmodule ist durchaus respekteinflößend. Absichtlich möchte ich hier nicht Bekanntschaft mit der Hochspannungsseite machen. Ein solches Modul betreibe ich zum Beispiel mit einer einzelnen 18650-Liion-Zelle.





Auf den einschlägigen Plattformen werden aber auch noch kleine AC-HV-Module angeboten. Davon habe ich mir auch zwei unterschiedliche Exemplare bestellt. Verwenden kann man sie zum Beispiel zum Betrieb von Spektralröhren.
Beim erstgenannten Exemplar soll die Eingangsspannung ca. 5V nicht überschreiten! Der Schaltplan ist sehr simpel und besteht nur aus Trafo, Widerstand, Diode und einem Transistor. Zuviel sollte man diesem Winzling aber nicht zutrauen. Die Sekundärwicklung ist zum Beispiel nicht vergossen und bei kam es nach relativ kurzer Zeit zu Überschlägen zwischen den Wicklungskammern.




Hier betreibe ich meine Wasserstoff-Entladungsröhre mit diesem Modul:

Das zweite Modul sieht um einiges komplexer bzw. leistungsstärker aus, kostet aber auch gut das 7-fache. Laut Hersteller kann es mit einer Gleichspannung zwischen 7 und 28 V betrieben werden. Ich würde aber nur bis maximal 18V gehen. Die Sekundärwicklung ist aber schön vergossen. Von daher traue ich dieser Variante eine etwas längere Lebenszeit zu.



Hier einmal ein erster Test bei einer Eingangsspannung von nur ca. 8V. Man sieht aber, dass der Lichtbogen auch einiges an UV-Licht emittiert, da das darunter befindliche Blatt Papier fluoresziert.

Hier nun die Messreihe für das zweite China-Modul. Die Ausgangsspannungen bzw. der Spannungsverlauf variieren bei gleichbleibender Eingangsspannung sehr stark. Für einen kurzen Moment erhält man einen sinusförmigen Verlauf mit sehr hoher Amplitude, dann wieder eher ein Rechtecksignal mit niedriger Amplitude. Von daher lässt sich keine eindeutige Ausgangsspannung in Abhängigkeit von der Eingangsspannung angeben. Letztere lag bei der Messreihe zwischen 6V und 18V. Bei 18V wurden die Transistoren und der Spannungsregler schon ziemlich warm. Deshalb werde ich dem Modul Kühlkörper verpassen. Die Ausgangsspannung wurde mittels 1:1000 Spannungsteiler (320 MΩ/320 kΩ) am Oszilloskop aufgezeichnet!





Hier nun zwei unterschiedliche Spannungsverläufe am Ausgang bei gleicher Eingangsspannung:




Hier noch der aktuelle Messaufbau für Eingangsspannungen von 5 V bis 25 V. Mehr wollte ich dem Modul dann nicht abverlangen.




Fazit: Kontrollierte, stabile Ausgangsspannungen lassen sich mit dem China-Modul nicht erzielen. Bei einer Eingangsspannung von 18V lag die Ausgangsspannung U_peak-peak teilweise bei über 25 kV (siehe Bild oben). Die Funkenlänge bei einer Eingangsspannung von 25 V betrug immerhin 16 mm. Wenn der Lichtbogen einmal brennt, konnte man die Funkenlänge aber noch weiter steigern. Die angegebenen Werte waren jene Distanzen, bei denen der Funke bei Annäherung der Elektroden erstmalig überschlug.
Insgesamt macht aber das Modul keinen schlechten Eindruck und ich traue diesem auch tatsächlich einen längeren Betrieb zu, ohne dass es Schaden dabei nimmt. Bei Eingangsspannungen > 20 V werden die Komponenten (Transistoren, Spule) zwar schon wärmer, aber alles noch im grünen Bereich…
Ich habe mir nun mit dem obigen HV-Modul ein Netzteil gebaut. Den 5A step down converter speist nun mein altes Laptopnetzteil, welches 24V/2A liefert. Das passt ideal zum HV-Modul. Gekühlt wird dieses über einen 24V-Lüfter, den ich auch an den Ausgang des Buckconverters geschlossen habe und somit nur bei höheren Spannungen/Leistungen in Fahrt kommt.
Verwenden möchte ich dieses Netzteil für meine Spektralröhren, wobei ich dann natürlich einen Vorwiderstand (ca. 1 MΩ) verwenden werde. Gekostet hat es mich nur rund 30 Euro. Das sehr günstige Plastikgehäuse misst 205 x 180 x 70 mm und passt ideal für dieses Projekt.

Quelle: www.pollin.de






HV-Netzteil mit Energiesparlampen-Treiber
Auf Youtube (https://www.youtube.com/watch?v=5YnhSLgt8kw) bin ich auf ein einfaches HV-Netzteil gestoßen, welches einen CFL-Treiber aus einer Energiesparlampe nutzt.



Beim Ausbau ist darauf zu achten, die Glasröhre nicht zu beschädigen, da sie gesundheitsschädliches Quecksilber enthält! Zudem schließt man den Treiber dann wieder an 230 V/AC an, auch deshalb ist große Vorsicht geboten!

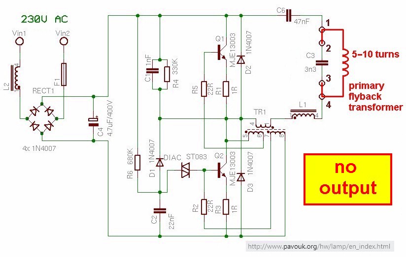
Der originale Schaltplan des CFL-Treibers:

Die Röhre ist über 4 Kabel mit dem Treiber verbunden, wobei sie automatisch die pins 1 und 2 bzw. 3 und 4 kurzschließt. Damit wird der Kondensator C3 parallel zur Röhre geschalten.
Variante 1: Kondensator parallel zum Zeilentrafo




Bei dieser Variante habe ich einen 6.8 nF / 1600 V Folienkondensator parallel zur Primärwicklung des Zeilentrafos angeschlossen. Man hätte natürlich auch Pin 1 mit Pin 2 und Pin 3 mit Pin 4 verbinden können. Dann hätte man den auf der Platine befindlichen Kondensator C3 genutzt. Der Output bei dieser Verschaltung war minimalst. Es war damit gerade so ein nicht einmal 1 mm langer Funken zu erzielen, also unbrauchbar.
Achtung: Im Internet gibt es Berichte, dass bei dieser Variante mit dem Kondensator parallel zum Ausgang der Treiber zerstört werden kann, also Vorsicht!
Variante 2: Keinen Kondensator genutzt




Bei dieser Variante kommt kein Kondensator zum Einsatz und ich verbinde die Primärwicklung des Zeilentrafos einfach mit den Pins 1 und 4. Der Output war unverändert nahezu 0, also ebenfalls unbrauchbar!
Variante 3: Kondensator in Serie zum Zeilentrafo



Nun habe ich es mit einem 6.8 nF Kondensator in Serie mit der Primärwicklung des Zeilentrafos probiert. Damit befinden sich nun 2 Kondensatoren in Serie zur Last und zwar mein externer mit 6.8 nF und der auf der Platine befindliche Kondensator C6 mit 47 nF. Durch die Serienschaltung reduziert sich die Gesamtkapazität von 47 nF auf genau 5.94 nF gemäß der Formel 1/Cges = 1/C1 + 1/C2. Die Frequenz der Ausgangswechselspannung erhöht sich dadurch stark und die gesamte Schaltung gerät in Resonanz. Achtung: Dadurch wird sie massiv überlastet und die Emitter- und Basiswiderstände R1, R2, R3 und R5 explodieren! Also bitte nicht nachmachen…



Variante 4: Neue Wicklung an Drossel
Im Internet wird aber auch noch eine andere Variante vorgestellt: Man wickelt um die Drossel L1 eine neue Wicklung mit ca. 10 Windungen. Dies ist dann der neue Ausgang für den Anschluss des Zeilentrafos. Damit das Ganze funktioniert, müssen die beiden pins 1 und 4 noch direkt mit Draht verbunden werden. Der neue Schaltplan sieht dann wiefolgt aus:

Hier erkennt man den dickeren Kupferlackdraht, der um die bereits bestehende Wicklung der Drossel L1 gewickelt wird:

Die mit dünnen Kabel verbundenen pins 1 und 4:



Mit dieser Schaltung erziele ich dann doch recht gute Ergebnisse und der CFL-Treiber geht nicht in die Luft:


Abschließend kann ich also nur die letzte Variante empfehlen, alle anderen funktionierten bei mir nicht. Da sie aber scheinbar im Internet deutlich besser klappen liegt wohl an einer zufällig günstigen Anordnung von Kapazitäten und Induktivitäten in Kombination mit dem genau richtigen Zeilentrafo. Richtig reproduzierbar sind dieses Ergebnisse mMn aber nicht wirklich…
Zeilentrafotreiber mit nur 2 Komponenten
Wer auf der Suche nach einer möglichst einfachen HV-Schaltung ist der wird hier fündig. Der Treiber besteht lediglich aus 2 Komponenten, einen N-channel Mosfet (z.B. IRF3205) und einen Gatewiderstand (180 – 220 Ω, 0.5 Watt). Der extrem simple Schaltplan:

Den Mosfet erhält man u.a. auf aliexpress, wobei man hier Gefahr läuft, ein fake-Teil zu erhalten:




Ich habe für den Gatewiderstand einfach 4 Stück 220 Ω Widerstände mit je 1/4 W in Serie und dann parallel verschaltet:

Hier erkennt man die 2 x 6 Windungen mit Mittelabgriff:





Der Output ist nicht gerade berauschend und viel höher als ca. 4-5 V kann man auch nicht gehen, da sonst der Strom massiv ansteigt. Beim kurzen Betrieb ist mir zudem ein Mosfet gestorben. Insgesamt kann ich daher die Schaltung nicht empfehlen, trotz ihrer Einfachheit. Da ist etwa die Zerhackerschaltung mit dem NE555 oder die ZVS-Schaltung mit den beiden IRFP250 deutlich besser…
Zeilentrafotreiber mit Leistungstransistor
Eine einfache Treiberschaltung für einen Zeilentrafo hätte ich noch. Benötigt wird ein TIP35C oder der gute alte 2N3055 und zwei Lastwiderstände mit 220 Ω (5W) und 22 Ω (2W):

Hinweis: Auf den richtigen Anschluss der Feedback-Wicklung mit der Basis des Transistors achten!
Die auf aliexpress bestellten Teile:





Eine bestellte TIP35-Packung enthielt leider fake-Transistoren. Zum Glück habe ich gleich in weiser Voraussicht bei zwei unterschiedlichen Verkäufern bestellt…

Da ich keinen 220 Ohm- und 22 Ohm-Lastwiderstand zuhause hatte, musste ich improvisieren:

Die fertige Schaltung:

Hier erkennt man gut die Feedbackwicklung mit 4 Windungen (blau) und die Primärwicklung mit 6 Windungen (grün):




Bei rund 8 V Versorgungsspannung zog die Schaltung 2.2 A. Bei 12 V ging mir leider der TIP35C kaputt, daher würde ich nicht viel höher als 9 V gehen 😉



Auch bei dieser einfachen Schaltung ist der Output nicht grandios und sie läuft auch nicht wirklich zuverlässig. Insgesamt sind mir beim kurzen Betrieb zwei TIP35C gestorben. Von daher empfehle ich auch diese Schaltung nicht…
